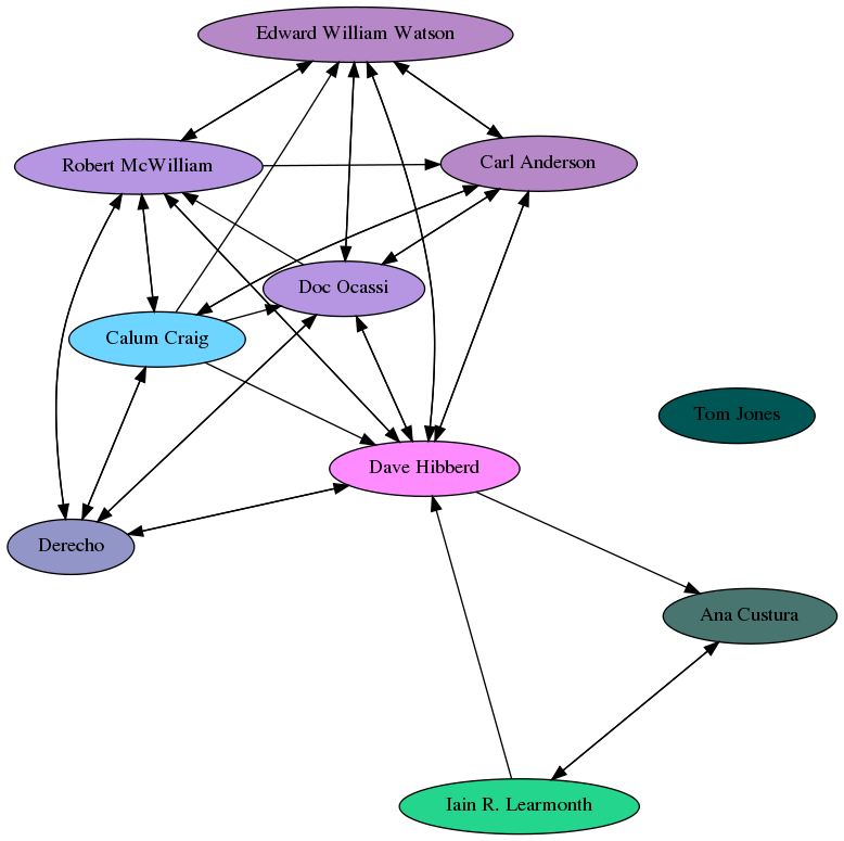
57North Hacklab Web of Trust

dot | neato | twopi | circo

Last updated: April 10 2018 07:04:02 UTC. Also available as a SVG image.

NameSignatures 
Dave Hibberd7*******
Doc Ocassi5*****
Edward William Watson5*****
Carl Anderson5*****
Robert McWilliam5*****
Derecho4****
Calum Craig3***
Ana Custura2**
Iain R. Learmonth1*
pub   4096R/60DBF10E 2014-06-12
uid                  Edward William Watson <mail[aaat]edwardwatson.co.uk>
sub   4096R/AB03A8C1 2014-06-12

pub   4096R/003BE2C0 2014-07-13 [expires: 2019-07-12]
uid                  Carl Anderson (Generated 13/07/14) <noodlemonkeh[aaat]gmail.com>
uid                  Carl Anderson <carlanderson85[aaat]live.com>
uid                  Carl Anderson <email[aaat]carlanderson.co.uk>
uid                  Carl Anderson (University of Aberdeen) <carlanderson[aaat]abdn.ac.uk>
uid                  [jpeg image of size 23363]
sub   4096R/C817FCEA 2014-07-13 [expires: 2019-07-12]

pub   2048R/1904771B 2013-09-19 [expires: 2019-09-25]
uid                  Dave Hibberd (Hibby) <d[aaat]vehibberd.com>
sub   2048R/568F1EA6 2013-09-19 [expires: 2019-09-25]

pub   4096R/6D003582 2015-01-03
uid                  Robert McWilliam (ormiret) <rmcw[aaat]allmail.net>
sub   4096R/2B3D5613 2015-01-03

pub   4096R/6153AAA8 2014-06-05 [expires: 2018-06-01]
uid                  Doc Ocassi (No Comment) <dococassi[aaat]boukom.com>
sub   4096R/BF408FC9 2014-06-05 [expires: 2018-06-01]

pub   4096R/69143302 2011-06-07
uid                  Derecho <derecho[aaat]sector5d.org>
sub   4096R/AEE6EB58 2011-06-07

pub   4096R/A3AE68A7 2015-03-19
uid                  Calum Craig (Enterobsidian/WSPR) <enterobsidian[aaat]hotmail.com>
sub   4096R/2FF9BD6E 2015-03-19

pub   4096R/F540ABCD 2015-12-10 [expires: 2019-01-26]
uid                  Iain R. Learmonth <irl[aaat]fsfe.org>
uid                  Iain R. Learmonth (SDF) <irl[aaat]sdf.org>
uid                  Iain R. Learmonth (Debian Project) <irl[aaat]debian.org>
uid                  Iain R. Learmonth (Tor Project) <irl[aaat]torproject.org>
uid                  Iain R. Learmonth (Fedora Project) <irl[aaat]fedoraproject.org>
uid                  Iain R. Learmonth (University of Aberdeen) <iain[aaat]erg.abdn.ac.uk>
sub   4096R/70A77FE0 2018-01-26 [expires: 2019-01-26]
sub   4096R/D8D5BC5D 2018-01-26 [expires: 2019-01-26]
sub   4096R/EBBC3034 2018-01-26 [expires: 2019-01-26]

pub   4096R/461CFB44 2018-04-04 [expires: 2021-04-07]
uid                  Tom Jones <tom[aaat]erg.abdn.ac.uk>
uid                  Tom Jones <tj[aaat]enoti.me>
uid                  Tom Jones <jones[aaat]sdf.org>
uid                  Tom Jones <thj[aaat]freebsd.org>
sub   4096R/C65B3DC2 2018-04-04 [expires: 2021-04-07]
sub   4096R/5EF36A69 2018-04-04 [expires: 2021-04-07]
sub   4096R/84C07FEA 2018-04-04 [expires: 2021-04-07]

pub   4096R/59D7DBCC 2017-08-21 [expires: 2019-08-22]
uid                  Ana Custura <ana[aaat]netstat.org.uk>
uid                  Ana Custura <ana[aaat]sdf.org>
uid                  Ana Custura <ana[aaat]fsfe.org>
uid                  Ana Custura <ana[aaat]shiftout.net>
sub   4096R/612E7B2A 2017-08-21 [expires: 2019-08-22]
sub   4096R/606A4BDC 2017-08-21 [expires: 2019-08-22]
sub   4096R/D08DB767 2017-08-21 [expires: 2019-08-22]